Login

BRCA1 & BRCA2 Gene Analysis NGS + MLPA Test Cost & Procedure

BRCA1 and BRCA2 Gene Analysis NGS and MLPA

BRCA1 & BRCA2 Gene Analysis NGS + MLPA

Book BRCA1 & BRCA2 Gene Analysis NGS + MLPA Appointment Online Near me at the best price in Delhi/NCR from Ganesh Diagnostic. NABL & NABH Accredited Diagnostic centre and Pathology lab in Delhi offering a wide range of Radiology & Pathology tests. Get Free Ambulance & Free Home Sample collection. 24X7 Hour Open. Call Now at 011-47-444-444 to Book your BRCA1 & BRCA2 Gene Analysis NGS + MLPA at 50% Discount.

₹ 50000 ₹ 25000

Request A Call Back

Germline BRCA1/2 mutations are the primary cause of the autosomal dominant cancer predisposition condition known as hereditary breast and ovarian cancer (HBOC). The likelihood of developing breast, ovarian, Fallopian tube, pancreatic, and prostate cancers is increased by mutations in these two highly penetrant genes.

Testing Procedures

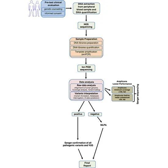
Allele that is being targeted hair entire coding sequences (exons plus 20 bp upstream and 20 bp downstream of each coding exon) compiled, sequenced utilizing NGS, and confirmed to the human reference genome. Whole coding exons receive at least 20X NGS coverage. It will be utilized to specify which variations in the targeted area are potentially clinically important. By comparing coverage depth inside the targeted regions to a set of normalized controls, copy number variation is evaluated. Moreover, copy number variations that may have clinical importance within the targeted regions will be revealed. Alu repetition insertions are discovered utilizing particular PCR amplifications in BRCA1 exon 10 and BRCA2 exons 3, 22, and 25. A different method or platform will determine each report modification that may have clinical importance.

Usage test

The finding of germline pathogenic modifications in individuals at the tremendous chance for breast, ovarian, prostate, or pancreatic tumor is accomplished by targeted NGS BRCA1 and BRCA2 sequencing and deletion/duplication estimation. The BRCA1 and/or BRCA2 genes' germline modification is related to an elevated risk for specific malignancies. Numerous households with BRCA1 and BRCA2 germline modifications have documented insufficient penetrance, variable expressivity, variable age of start, and a broad range of hazard estimates. It has been estimated that the lifetime danger for an individual carrying a pathogenic germline modification in BRCA1 or BRCA2 is 40–80% for breast tumors and 11–40% for ovarian tumors

Test Restrictions

This technique will not identify intronic mutations in other genes linked to these disorders or find intronic mutations outside the region where the BRCA1 and BRCA2 genes have been sequenced.

Requirements for specimens

Instructions for Collecting

In a lavender top tube, collect the specimen. If kept at room temperature, send the entire specimen within 24 hours; if kept in the refrigerator, send it within 5 days. On the test request, note the patient's ethnicity, pedigree, and family history. Initial to executing genetic experimentation it is highly instructed to obtain the individual's informed consent.

Lowest Volume: 5 mL EDTA whole blood Ordinary Volume: 5 to 10 mL

Test Type BRCA1 & BRCA2 Gene Analysis NGS + MLPA
Includes

BRCA1 & BRCA2 Gene Analysis NGS + MLPA (Pathology Test)

Preparation
Reporting

Within 24 hours*

Test Price ₹ 25000 ₹ 50000
Frequently Asked Questions
FAQ

Related Tests

Health Packages

Early check ups are always better than delayed ones. Safety, precaution & care is depicted from the several health checkups. Here, we present simple & comprehensive health packages for any kind of testing to ensure the early prescribed treatment to safeguard your health.

view all health packages